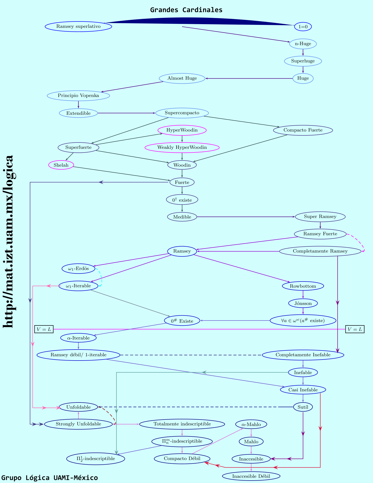
Carta de los grandes cardinales Grandes cardinales en pdf Etiquetado en:grandes cardinales, pdf Por admin | 5 noviembre, 2013 | Archivos | Sin comentarios | ← Presentación del minicurso Seminario: “Introducción a la teoría de modelos” → Deja un comentario Cancelar respuesta Tu dirección de correo electrónico no será publicada. Los campos necesarios están marcados * Nombre * Correo electrónico * Web Comentario Puedes usar las siguientes etiquetas y atributos HTML: <a href="" title=""> <abbr title=""> <acronym title=""> <b> <blockquote cite=""> <cite> <code> <del datetime=""> <em> <i> <q cite=""> <strike> <strong>